为什么需要消费者行为研究

每年有大约40%的消费品和工业品创新以及60%的高科技产品创新都是失败的。
企业盲目进行产品创新,并且没有进行前期的消费者调研,使得产品不能迎合消费者的实际需求,造成创新产品与实际需求脱离这是使得企业新产品推广不成功的重要因素。
现代企业创新多以企业视角制定产品创新策略,较少关注消费者对新产品创新性的感知和认知能力,使得市场需求难以准确把握。
忽视了消费者对新事物的接受程度和倾向性,对企业产品创新所起到的重要影响。
所以,关注消费者创新性对创新事物扩散的影响,对帮助企业提高产品创新成功率具有一定意义。

帮助企业摆脱困境

在当下市场中,企业面对的诸多问题,消费者调研都能够提供有效的帮助,例如:

如今社会步入快节奏时代,消费者对于市场拥有决定性的影响力,然而消费者是最没有忠诚度的群体,企业的产品随时都有被抛弃的风险,如何了解消费者的真实需求,牢牢把握住终端市场,只有消费者研究才能解答。

1、问卷调研

1.1 问卷调研服务概述

问卷是社会研究中用来收集资料的一种工具。问卷的历史可追溯到经验社会调查广泛开展的19世纪。例如,K.马克思曾精心制作过一份工人调查表,它分为四个方面,包括近百个问题,以全面了解工人的劳动、生活和思想状况。20世纪以来,结构式的问卷越来越多地被用于定量研究,与抽样调查相结合,已成为社会学研究的主要方式之一。
如今问卷已然成为企业进行用户调研最为常用的工具手段,而且也是成本最低的手段之一,国内众多企业都在采用问卷方式进行用户研究,最为典型的就是:腾讯公司,腾讯公司通过QQ弹窗、微信公众号等手段,每年都要发放和回收数以亿计的线上问卷,通过问卷来了解用户信息以及完善产品。

1.2 问卷调研的作用

问卷调查是了解市场信息最为普遍和效率的一种方式,问卷调查可以帮助企业以最快的方式在最短时间内获取客户的真实信息和需求,为企业提供对经营决策有重要意义的信息,可以提供企业在决定新产品的开发方向、改进企业服务、改进渠道布局等方面的关键性信息。

1.3 问卷调研的实施方式

1)街头定点/流动拦截问卷访问
街头定点/流动拦截问卷访问是指在限定的区域范围内,访问员以固定在某个地点或者随机流动的形式对符合要求的被访者进行问卷访问。
优点:单体成本低、访问效率高
劣点:容易被拒访、被访者属性范围有一定局限性
2)邀约面面对/电访问卷访问
邀约面面对/电访问卷访问是指先将被访者的属性要求划定,然后要求访问员针对符合要求的被访者进行筛选并且邀约,然后以面对面或者电话的形式对被访者进行问卷访问。
优点:指向性强,每一个被访者都是符合客户要求的人员
劣点:由于需要预先筛选和邀约,因此执行时间较长、效率较低
3)线上问卷访问
线上问卷访问是指将设计好的问卷发放到网络渠道中,所有浏览该网页的用户都可以对问卷进行填写。
优点:发放范围最广,单体成本最低
劣点:问卷内容准确性较低,效率具备不确定性,不具备指向性访问能力

1.4 问卷调研适合哪些场合

1)企业需要开发新产品,需要了解目前消费者最新的需求方向和趋势在哪?
2)企业已经开发了新产品,但是需要了解消费者对新产品的接受度和购买欲望?以及多少价格适合消费者接受
3)企业想要知道消费者对于目前企业的服务和产品是否满意?有哪些改进意见?
4)企业想要进军新的区域市场,想要了解当地消费者的消费习惯?哪些产品是竞争对手?

1.6 问卷调研服务保障内容

1)专家团队全程跟随
每一个项目,中研普华都会成立独立的专家组为客户项目独立负责团队,对客户提供最专业的服务,并且针对客户在项目前、执行中以及执行后提供解答服务。
2)线下纸制问卷可提供原始问卷
所有在线下执行的问卷访问,中研普华皆会回收原始资料,在客户需求的情况下可以免费邮寄给客户。
3)规范合同,保障客户权益
中研普华保障每一份项目合同的规范性,认真审核每一条条款,并且在签订前将于客户商议具体细节,保障客户每一项需求都能得到合同的合法保护,让客户免除后顾之忧。
4)线下问卷访问提供被访者真实录音
每一次线下问卷执行过程中,访问员都会对访问过程进行真实录音。
5、完善的售后服务体系
中研普华成立接近20年,有完善的售后服务体系,可以快速解决客户在售后过程中所遇到的问题。

1.7 中研普华问卷调研服务内容

1)就甲方需求提供最为专业的方案建议,并且根据客户费用限制优化方案,最终提供最具性价比的项目方案;
2)针对客户需求,针对性的设计问卷,保障客户现有需求和潜在需求都能够被问卷所囊括;
3)以中研普华全国220余个执行驻点和多条互联网渠道为依托,为客户执行问卷访问行为,并且提供真实数据资料;
4)根据真实的问卷数据,专家组进行汇总整理和深度发掘,得出客户所需要的信息结果以及专业的专家建议;
5)对最终信息形成报告,并且将报告提供给客户。

2、竞品座谈会调研

2.1 竞品座谈会服务概述

座谈会是由训练有素的主持人以非结构化的自然方式对一小群调查对象进行的访谈。主持人引导讨论。主要目的是从适当的目标市场中抽取一群人,通过听取他们谈论研究人员所感兴趣的话题来得到观点。这一方法的价值在于自由的小组讨论经常可以得到意想不到的发现,是最重要的定性研究方法。

座谈会的人数通常为6-10人,地点通常选择在会议室内举行,由主持人,与受访者以聊天的方式讨论,讨论的内容就要看个案的主题。
通常座谈会的时间,大约是进行30分钟到两个小时都有。

2.2 竞品座谈会的作用

座谈会是一种圆桌讨论会议, 通常是由6-10个人聚到一起在一个主持人的引导下对某一主题进行深入讨论。焦点小组调研的目的在于了解和理解人们对于这一主题的看法以及影响这种看法的背后的原因。座谈会不同于一问一答式的面访。因为是多人讨论,在有经验的主持人的主持下,受访者互相之间有一个互动作用,一个人的反应会成为对其他人的刺激,这种互动作用会产生比同样数量的人做单独陈述时所能提供的更多的信息。
我们可以从座谈会中挖掘到被访者非常深度的看法,将被访者表明与潜在的信息深入挖掘出来,以典型个体代表群体,可以映射出被访者代表的背后群体的真实想法和潜在需求以及其他方面的意见等等。

2.3 竞品座谈会的实施方式

1)邀约多人座谈会
在选定地点,对符合要求的被访者在约定时间内共同聚集在一起,并且由专业主持人主持座谈会,在主持过程中,主持人通过引导将被访者的信息和观点进行深度挖掘。
优点:客户可以参与座谈会,真实面对客户观点;观念信息反映真实、直观;可以挖掘出深度信息
缺点:对主持人的要求较高,成本较高
2)邀约单人深度访谈
在选定地点,约定时间只邀请一个被访者进行座谈。
优点:客户可以参与,真实面对客户观点;具有很强的指向性,对于针对性群体有更加深入的挖掘
缺点:对被访者的要求较高,性格不够开朗的可能会出现表达不清的情况;被访者主观性不强的挖掘信息有限
3)邀约入户深度访谈
在约定时间内,到被访者家中进行访问。 优点:可以直观的了解被访者的家居环境,对于家居类产品的调研,例如:热水器、家电等,有很好的针对性效果。 缺点:访问难度较大,成本较高

2.4 竞品座谈会适合哪些场合

1)企业需要了解消费者对于产品的满意度如何?对产品有哪些改进意见?
2)企业需要了解竞争对手的用户,对于其产品最为满意的地方?对于自己产品的看法?在什么条件下消费者会放弃竞争对手的产品选择自己的产品?
3)企业开发了新产品,需要邀请消费者对产品进行体验,并且提供体验反馈和改进意见。
4)企业想开发新产品,对新产品定位的竞争对手的用户进行调查,以现有主要竞争产品的属性和消费者需求为导向,设计新产品的属性和方向。

2.5 竞品座谈会项目流程

2.6 竞品座谈会服务保障内容

1)专家团队全程跟随
每一个项目,中研普华都会成立独立的专家组为客户项目独立负责团队,对客户提供最专业的服务,并且针对客户在项目前、执行中以及执行后提供解答服务。
2)可以提供录音、录像
每一场座谈会(入户访问不提供录像)都安排有现场笔录,还有摄像功能,如果客户需求可以提供原始录音以及录像。
3)客户可以在座谈会现场
客户可以在座谈会现场,甚至参与其中,保证每一场座谈会的真实有效性,同时也能让客户直观的面对消费者的诉求,同时也能快速的反馈客户的即使需求。
4)规范合同,保障客户权益
中研普华保障每一份项目合同的规范性,认真审核每一条条款,并且在签订前将于客户商议具体细节,保障客户每一项需求都能得到合同的合法保护,让客户免除后顾之忧。
5)三重QC体系
在执行要求下发后,执行中心进行第一次筛选,选出合格样本,样本名单提交总部后,总部QC部门进行电话二次筛选,在样本全部到齐时,进行三次现场筛选,三重QC体系可以保障每一个样本的真实性,保证座谈会执行的有效性。
6)完善的售后服务体系
中研普华成立接近20年,有完善的售后服务体系,可以快速解决客户在售后过程中所遇到的问题。

2.7 中研普华竞品座谈会服务内容

1)就甲方需求提供最为专业的方案建议,并且根据客户费用限制优化方案,最终提供最具性价比的项目方案;
2)针对客户需求,针对性的设计执行流程,并且选定样本属性;
3)以中研普华全国220余个执行驻点为依托,进行全国范围的项目执行;
4)派遣专业主持人,确保座谈会现场的执行质量,并且提供客户在现场的服务;
5)对最终信息形成报告,并且将报告提供给客户。

3、神秘顾客调研

3.1 神秘顾客服务概述

“神秘顾客”(Mystery Customer)是由经过严格培训的调查员,在规定或指定的时间里扮演成顾客,对事先设计的一系列问题逐一进行评估或评定的一种商业调查方式。
由于被检查或需要被评定的对象,事先无法识别或确认“神秘顾客”的身份,故该调查方式能真实、准确地反映客观存在的实际问题。“神秘顾客”方法最早是由肯德基、罗杰斯、诺基亚、摩托罗拉、飞利浦等一批国际跨国公司,引进国内为其连锁分部进行管理服务的。
因此神秘顾客主要适用于连锁餐饮和有连锁门店的企业对于下属门店的调研,例如:麦当劳、KFC、OPPO门店等等。

3.2 神秘顾客的作用

“神秘顾客”调查可以调查那几个方面:
第一、现场销售人员在某种程度上扮演着“产品专家”的角色。所以“神秘顾客”调查的第一重点是考察现场销售人员“产品知识”。当然产品知识不仅包括着产品技术参数、基本性能,更重要的是现场销售人员应该能够阐明产品性能对于消费者使用的利益点;同时产品主要卖点上与竞争对手相比较的优劣势也是考察重点。
第二、由于耐用消费品的消费者对于购买产品时有售后服务的担心,所以销售人员对于企业背景和售后服务支持应该有一定的了解。神秘顾客对企业的售中和售后服务可以起到很好监督作用。
第三、耐用消费品的行业竞争异常激烈,主要表现在价格战非常严重,在耐用消费品行业各种形式的促销活动也层出不穷,所以现场销售人员应该能够清楚明了的解释企业的促销活动内容,同时了解竞争对手的卖场活动。
第四、对于销售人员的态度、仪容仪表也会给消费者留下印象分,也是调查的内容之一。 当然在神秘顾客调查的同时还可以收集相关的卖场信息,对于企业掌握零售卖场的情况非常有帮助。为了使“神秘顾客”调查真正达到检查监督的作用,在设计该项目是应注意访员要有计划的更换,以免被现场销售人员识破;另外神秘顾客到达卖场的时间应在高峰时间和低峰时间都有安排,才能全面检查到现场销售人员的服务状况。

3.3 神秘顾客的实施方式

中研普华派遣专业“神秘顾客”平时以一个普通消费者的身份,佩戴录音或者微型录像设备到指定的的商店踩点“购物”,通过实地观察体验,了解产品在市场上的受欢迎度及清洁、服务和管理等诸多方面的问题,然后将这些“情报”整理成报告,提交给总部。

3.4 神秘顾客适合哪些场合

1)企业想要了解直属或者连锁门店的服务质量如何?
2)物业公司想要了解物业分部的服务实力如何?

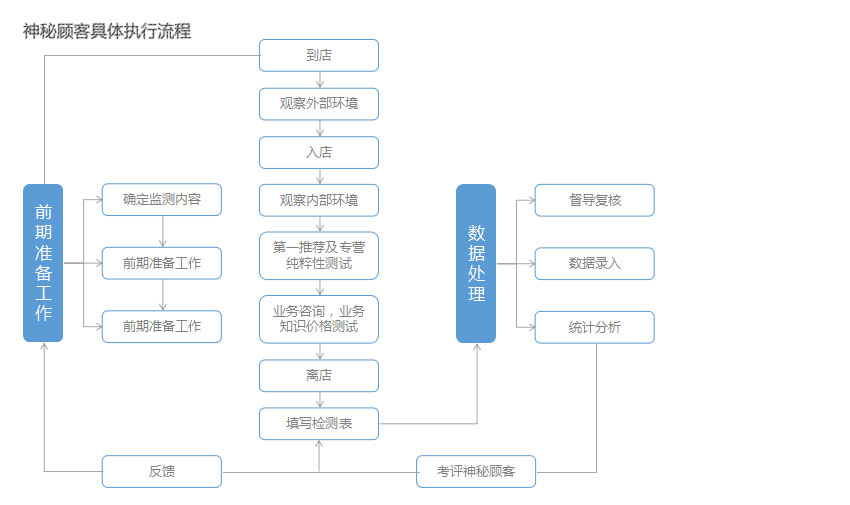
3.5 神秘顾客项目流程

3.6 神秘顾客服务保障内容

1)专家团队全程跟随
每一个项目,中研普华都会成立独立的专家组为客户项目独立负责团队,对客户提供最专业的服务,并且针对客户在项目前、执行中以及执行后提供解答服务。
2)专业“神秘顾客”团队
中研普华全国220余个执行驻点,每个驻点都有一定数量的成熟“神秘顾客”,这是中研普华多年项目执行下来积累的人才资源,执行娴熟,对于各项指标有深度了解。
3)录音/录像过程
每个“神秘顾客”在暗访执行过程中都配备有录音或者微型录像设备,在暗访后提交,作为质量鉴别的重要依据,在客户要求的情况下吗,可以提供给客户。
4)规范合同,保障客户权益
中研普华保障每一份项目合同的规范性,认真审核每一条条款,并且在签订前将于客户商议具体细节,保障客户每一项需求都能得到合同的合法保护,让客户免除后顾之忧。
5)完善的售后服务体系
中研普华成立接近20年,有完善的售后服务体系,可以快速解决客户在售后过程中所遇到的问题。

3.7 中研普华神秘顾客服务内容

1)就甲方需求提供最为专业的方案建议,并且根据客户费用限制优化方案,最终提供最具性价比的项目方案;
2)针对客户需求,针对性的设计执行流程,并且选定样本属性;
3)以中研普华全国220余个执行驻点为依托,进行全国范围的项目执行;
4)派遣专业主持人,确保座谈会现场的执行质量,并且提供客户在现场的服务;
5)对最终信息形成报告,并且将报告提供给客户。

研究案例

中研承诺

服务承诺 项目报告均由经验丰富的专业团队编制,并全程负责报告的修改和完善,直到您满意为止。 人力投入承诺 每个项目组均由经验丰富的专业人士组成,每组成员不少于5人。

时间承诺 保证在合同规定时间内完成报告,若因我方原因导致报告延期,我方将按合同金额的1%支付每天的违约金。 定期汇报承诺 为了确保项目有效、顺利的开展,我们将会在项目的开展过程中与客户进行充分的沟通,并定期汇报项目进展情况。

保密承诺 合同双方在项目开展前签订保密协议,切实保障客户商业信息、企业信息及个人信息安全。 价格承诺 中研普华根据项目的投资额度、所属行业和语言版本,实行梯形定价方法,科学合理。

中研优势

二十年研究经验深度洞察行业驱动力 上千个重大项目成功经验 多元化、高学历的实战型精英团队 多层面、多元化数据调研及验证渠道 为您提供全方位增值服务 梯形定价,科学合理性价比高 甲级资质品质保证 对商业秘密严格保护

客户好评

电视采访

媒体报道

媒体报道

招股说明书

定制需求

先生女士

联系我们

邮编:518031
邮箱:report@chinairn.com
传真:0755-25429588 25428099
MSN:chinairn@chinairn.com

总部:深圳市福田中心区CBD金田路大百汇广场19层

400-086-5388

咨询/服务